Review of Professional Management
issue front

Heena Kashyap1 and Madan Lal2

First Published 27 Aug 2025. https://doi.org/10.1177/09728686241304853
Article Information Volume 23, Issue 2 December 2025
Corresponding Author:

Heena Kashyap, Directorate of Education, Delhi 110007, India.
Email: heena.kashyap91@yahoo.com

1 Directorate of Education, Delhi, India

2 Department of Commerce, Delhi School of Economics, University of Delhi, Delhi, India

cc img

Creative Commons Non Commercial CC BY-NC: This article is distributed under the terms of the Creative Commons Attribution-NonCommercial 4.0 License (http://www.creativecommons.org/licenses/by-nc/4.0/) which permits non-Commercial use, reproduction and distribution of the work without further permission provided the original work is attributed.

Abstract

Most of the companies do not encourage complaints or grievances; therefore, customers are hesitant to address their concerns directly to the company. This research article is an attempt to investigate and understand the various factors affecting consumer complaint behaviour. After thorough literature review, the eight factors (consumer dissatisfaction, cognitive dissonance, psychological factors, sociocultural factors, consumer’s personality and consumer’s Trust over a company, complaint intention and complaint behaviour) were incorporated in the formation of a research model. Data was collected from consumers of household electronics (like washing machines, microwaves, televisions and refrigerators) through a structured questionnaire. All the tested relationships were found to be significant and research model passed the predictive relevance test. The findings show that cognitive dissonance, customer dissatisfaction, attitude towards complaining and socioculture factors have greater impact over intention to complaint as compared to other independent factors.

Keywords

Consumer complaint behaviour (CCB), customer dissatisfaction, cognitive dissonance, customer relationship, consumer psychology

Introduction

The electronic industry is one of the sectors that contributes towards growth of the Indian economy. Economic policy reforms in India have expanded opportunities for both domestic and foreign manufacturers. The study of customer expectations and perceptions has become necessary due to the ongoing changes in people’s lifestyle and the increasing level of consumer awareness (Ahamed, 2022). The aggressive competition in market has flourished the electronic industry with many undesirable products (Kim et al., 2007). To penetrate into the market, these companies hold the path of false promises, which later disappoints the consumers. There have been many cases where consumers approached court for their grievances instead of settling issues directly with the company (Singhal, 2018). When a court finds a firm guilty of false claims or fraud, the company not only pays compensation but also incurs the expense of a ruined image.

In India, most of the decisions are made jointly by families, due to which a single product is never able to meet expectations of every family member. Consumer electronics may have multiple users; thus, the buyer and user may be two distinct people (Mowen, 1993). This urges the need for the study of different consumers’ satisfaction levels and complaint behaviour. It is challenging to determine whether a customer’s intention to complain is related in any way to his or her career, age, gender and educational background or not. Because each consumer has a unique personality and set of interests, it is critical to understand consumer psychology. An introvert customer may not explicitly complain to the company, instead may prefer to spread negative word of mouth. Instead of choosing for an ‘out of court settlement’, a highly aggressive consumer may choose to pursue a legal case against the corporation. Also, there is insufficient literature to support any claim concerning differences in communication channels followed for expressing dissatisfaction across different educational levels. There is difference between consumer behaviour and complaint behaviour which makes consumer behaviour models irrelevant in the study of complaint behaviour.

Objectives

  1. To understand the concept of CCB.
  2. To identify the various factors influencing CCB.
  3. To investigate the relationship of psychological factors, consumer dissatisfaction, cognitive dissonance, consumer’s trust, intention to complain with CCB.

Review of Literature

Consumer Behaviour

Solomon (2008) has defined consumer behaviour as a study of individuals or groups with respect to purchase, sale behaviour, need, desires and expectations. Consumer behaviour is related to psychology, sociology, socio-psychology, anthropology and economics etc. (Schiffman et al., 2010). Consumer behaviour is a broader concept which encompasses CCB. The root factors emerge from the various discipline of consumer behaviour.

Consumer Complaint Behaviour

Jacoby and Jaccard (1981) have defined CCB as an action taken by any individual to express his/her negative experience directly or indirectly to the company. Complaints that are made directly to the company are known as direct complaints and all those complaints that do not reach the company first may be classified as indirect complaints. Broadbridge and Marshall (1995) categorised consumer dissatisfaction into public action and private action. The private action where dissatisfaction is conveyed to family and friends is more harmful for the company. The public action is a direct action against the seller which may include legal proceedings.

Chaudhari (2006) listed various reasons responsible for complaint action, that is, past experience, personality, degree of urgency and product importance.

After in-depth study of previous research, the following factors have been incorporated to form a contemporary research model.

Intention to Complain

A complaint action is dependent on the consumer’s intent to make a complaint. An intention plays a crucial role in determining human behaviour (Kim et al., 2020). However, whether higher intention increases the likelihood of filing a complaint remains to be determined. Consumers who are less committed to a brand will have weaker intentions to complain if the hurdles are more in the complaining process (Cheng & Lam, 2008). Zhao and Othman (2010) studied relationship of consumer learning and product experience with intention to complaint. They found that intention plays a role of mediator between consumer learning and CCB. Thus, following alternate hypothesis may be tested:

H1Consumer’s intention impacts CCB (action).

Customer Satisfaction and Dissatisfaction

Howard and Sheth (1969, p. 145) stated that a consumer may be dissatisfied with the product but may be satisfied with the company overall. Such a complicated situation may resist a consumer to make a complaint. Dissatisfaction is one of the factor/variable responsible for complaint action (Tronvoll, 2007). Greater the dissatisfaction, greater would be the chances of consumer complaints.

H2aConsumer’s dissatisfaction affects consumer’s intention to complain.

H2bConsumer’s dissatisfaction impacts CCB (action).

Cognitive Dissonance

Festinger (1957) defined it as a difference in perception and attitude of human behaviour. While evaluating a purchase decision, a consumer compares his/her expectations with actual performance. If the expectations are not met, the consumer faces dissonance or disturbance in his mind. To reduce this dissonance, consumer might complaint directly to company or to his family and friends. A model of complaint behaviour is incomplete without the mental, calculative and critical part, that is, cognitive memory processes.

H3aConsumer’s cognitive dissonance affects consumer’s intention to complain

H3bConsumer’s cognitive dissonance impacts CCB (action)

Consumer Trust

Garbarino and Johnson (1999) defined trust as a relationship where buyer and seller feel secure while transacting. When customers have low faith in a company’s support system, the likelihood of negative ‘word of mouth’ increases (Kim et al., 2020). In this competitive scenario, one cannot take a risk to lose a profitable customer due to mishandling of complaints (Sheth & Parvatiyar, 1995). More the consumer trusts the company, greater would be the expectations of consumer regarding result or an outcome (Doney & Cannon, 1997; Gummesson, 1995). Thus, trust plays a crucial role in the final decision to file a complaint with the company.

H4aConsumer’s trust over company affects consumer’s intention to complain.

H4bConsumer’s trust impacts CCB (action).

Psychological Factors

Psychological factors are those factors that are internal to a human mind, where cognitive thinking takes place. Maxham and Netemeyer (2002) studied relationship between consumer perceptions and satisfaction. Based on studies following psychological factors were considered to study CCB, that is, attitude, perception, learning and motivation.

Attitude

It can be displayed through an object or action that reflects the beliefs and opinions about a person possessing that object (Ajzen, 1985). The attitude of a consumer towards complaining might influence his/her intention to complaint directly to the company.

H5aConsumer’s attitude towards complaining affects consumer’s intention to complain.

H5bConsumer’s attitude towards complaining impacts CCB (action).

Perception

It is the way of interpreting various stimuli present in the environment (Schiffman et al., 2010). Since perceptions are built over a period of time, it may take years to transform negative image into positive image. How a perception leads to an action of complaining should be studied from a consumer’s perspective.

H6aConsumer’s perception towards complaining affects consumer’s intention to complain.

H6bConsumer’s perception towards complaining impacts CCB (action).

Learning

It implies a relative permanent change in the behaviour of a consumer. The marketers can include positive and negative reinforcement to increase the purchase behaviour of consumers and direct complaining behaviour of consumers. The past experiences or learning about consumer’s right and duties also influences the decision of consumer to complain (Jain & Goel, 2012). The awareness regarding complaint mechanism also triggers complaint behaviour.

H7aConsumer’s learning towards complaining affects consumer’s intention to complain.

H7bConsumer’s learning towards complaining impacts CCB (action).

Motivation

It is an internal force or drive that encourages a person to do something or restrain from doing something (Maslow, 1943). Motivation behind non-complaining nature includes the negative perception towards the company, company’s poor complaint management system, negative attitude towards complaining, lower trust over legal system of country and high loyalty status (Heung & Lam, 2003).

H8aConsumer’s motivation affects consumer’s intention to complain.

H8bConsumer’s motivation impacts CCB (action).

Personality

Personality of an individual has primary effect on CCB which changes with the variations in environment and other situational conditions from time to time. The personality theories like big five personality, type A and type B personality and Sigmund Freud theory are fully applicable in predicting complaint behaviour of consumers. A highly open-minded person will not hesitate in trying new things; highly extrovert individual will like to be more socially active; highly agreeable individual will try to adjust with the situation and other people; highly neurotic individual gets easily troubled and worried (Goldberg, 1990). Prasetyo et al. (2016) found a positive relationship between courageous, risk taker consumer and his complaint behaviour.

H9aConsumer’s personality affects consumer’s intention to complain.

H9bConsumer’s personality impacts CCB (action)

Social Factors

These include influence of reference groups, family, role and social status. If a consumer belongs to a group that discourages complaints, he or she may be discouraged from filing complaints (Sama & Trivedi, 2019). Ursic (1985) studied relationship between social class and consumer’s probability to look for legal action. He concluded that consumers belonging to upper social class perceive themselves as more competent and qualified for winning court cases.

H10aThe sociocultural factors affect consumer’s intention to complain.

H10bThe sociocultural factors impact CCB (action).

H11Intention to complain mediates the relationship between independent variables (customer dissatisfaction, cognitive dissonance, consumer Trust, psychological factors, personality, social factors) and dependent variable (CCB)

Demographics

Demographics play an important role in consumer preferences and decision-making process which includes age, gender, income, education, occupation and marital status of an individual. Younger people have different needs as compared to older ones and hence they have different product demand (Hoyer & Maclnnis, 2008). Elder ones do not respond to product failures because they feel helpless, weaker in health and less motivated, whereas young consumers are more rebelling, aggressive (Donoghue & Klerk, 2009). Kim et al. (2007) and Chan et al. (2016) studied the role of demographics in consumer complaints and found significant relationships in different situations. Thus, it is crucial to understand the role of demographics in study of complaint behaviour.

H12There is significant difference across different age groups of consumers.

H13There is significant difference in male and female consumers.

H14There is significant difference in consumers having different marital status.

H15There is significant difference with different educational backgrounds.

H16There is significant difference in across different occupation categories of consumers.

H17There is significant difference in across different income levels of consumers.

Thus, following model should be tested that would provide a base for many marketing and managerial decisions of a company.

 

Source: Developed from literature review.

 

Research Methodology

Information was gathered through secondary sources (research articles and books) and structured questionnaire (close ended). The details are as follows:

Questionnaire

The questionnaire two sections where first part was related to respondents’ demographics and second part related to complaint behaviour. The statements related to each construct were formed and measured through Likert scale, that is, ‘7—Strongly disagree, 6—Disagree, 5—Somewhat disagree, 4—Neither agree nor disagree, 3—Somewhat agree, 2—Agree, 1—Strongly agree’. The respondents were asked about their recent purchases of household electronics like televisions, air conditioners, water coolers, washing machines, microwaves, to understand the complaint behaviour of consumers when they faced any issue with the product.

Sample Size

Convenience sampling (non-probability) method was followed to collect data. The information was gathered from buyers of household electronic items (past 5 years) such as televisions, air conditioners, water coolers, washing machines, microwaves (items not intended for personal use but for joint use by all household members). Around 1500 consumers were approached, out of which 1102 responses were received from Delhi-NCR(India) region. The response rate was 73.4%. The responses were collected via online google form. KMO and bartlett’s test (also meant for ‘significance of all correlations’) was also done for sample adequacy.

Table 1. Scale Items for Questionnaire.

Source: Derived from literature review (The items with * mark have been reverse coded for analysis).

 

Statistical Tools

Smart PLS-2 (Ringle et al., 2005) software was used to construct the model and analyse the results. The IBM SPSS.20. version (IBM, 2011) was also used to run a few tests that were not possible to run in the Smart PLS.2 software.

Analysis and Results

Demographics (Respondent’s Profile)

Approximately 45% respondents were male and 55% were females (Table 2). The total responses were 1102. The number of respondents who were dissatisfied with their purchase and decided not to report directly to the company were 506.

Table 2. Respondents Profile (Delhi-NCR).

Source: Primary data.

 

Model Estimation

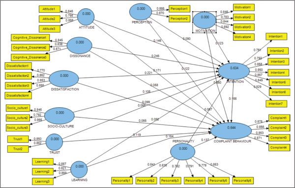
The PLS algorithm was conducted using smart PLS-2 Figure 1 depicts the software results, where customer dissatisfaction, cognitive dissonance, consumer trust, personality, sociocultural factors and psychological factors are independent variables, while intention to complain and complaint behaviour are dependent variables. The mediation effect of intention to complain over CCB was investigated.

 

Figure 1. PLS Path Model.

Source: PLS path model (drawn in smart-PLS 2.0 version).

 

Reflective Measurement Model

Figure 1 shows result of the PLS algorithm and it shows that 64.40% of variance in complaint behaviour is explained through customer. It was also tested whether ‘intention to complain’ mediates the relationship between other independent variables and complaint behaviour or not. The R2 value is larger, that is, 64.40 and, therefore, it can be inferred that R2 has high explanatory power.

Also, 63.40% of variance in intention to complain is explained through Table 3 indicating that composite reliability is met. Convergent validity is determined by comparing AVE readings to a threshold value, such as 0.50.

Table 3. Convergent Validity and Composite Reliability.

Source: Primary data.

 

The criterion for checking individual indicator reliability is that all the values of outer loadings under reflective construct must be above 0.70. Table 4 shows that all values are above 0.70; thus, individual indicator reliability is also verified.

Table 4. Individual Indicator Reliability.

Source: Primary Data.

 

Discriminant validity was checked through Fornell-Larcker criteria. A all the diagonal values are greater than corresponding rows and column values (Pearson correlations), and hence discriminant validity is also verified.

Table 5. Discriminant Validity (Fornell-Larcker Criteria).

Source: Primary Data.

 

Table 6. Collinearity Statistics.

Source: Primary Data.

 

Structural Model Measurement

To assess the validity of structural model various parameters were checked, that is, collinearity, significance and relevance of structural model relationships, coefficient of determination (R2), effect size (F2) and predictive relevance (Q2).

Multicollinearity

Variance inflation factor (VIF) value is tested for such concerns, and VIF value for each construct should be less than five to avoid multicollinearity issues (Wong, 2013). The collinearity is tested in two sets, where in the first set complaint behaviour is dependent variable and in the second set intention to complain is the dependent variable.

Significance and Relevance of Structural Model Relationships

Table 7 demonstrates that every relationship is significant at the 5% threshold of significance.

Table 7. Bootstrapping Analysis.

Source: Primary Data; Significance P >.05.

 

According to Table 7, customer dissatisfaction, cognitive dissonance, motivation and sociocultural factors have a stronger influence over complaint intention.

Coefficient of Determination (R2)

R2 shows the predictive accuracy of a structural model (Hair et al., 2009) and it is squared correlation between actual and predicted values. R2 values ranges between 0 and 1 and value closer to one depicts higher predictive accuracy. A value of R2 equals to 0.75 or above indicates substantial predictive accuracy, 0.50 displays moderate accuracy and 0.25 or above value displays lowest accuracy (Hair et al., 2016). The results show moderate predictive accuracy as R2 value is below 0.75 but above 0.50.

Effect Size (F2)

Effect size shows the change in R2 when any exogenous construct (independent variable) is removed from the model, so as to see whether the removed construct had substantive impact over endogenous construct (dependent variable) or not.

Table 8 shows that cognitive dissonance, customer dissatisfaction, attitude towards complaining and socioculture factors have greater impact over intention to complain as compared to other independent factors.

Table 8. Effect Size (F2).

Source: Primary Data.

 

Predictive Relevance (Q2)

Q2 explains the predictive relevance whereas R2 explains predictive accuracy. It is also called as construct cross validated redundancy. The value of Q2 should be greater than ‘0’ (Chin, 1998). The value of Q2 is calculated as follows:

                

Where, SSE = Sum of squared prediction errors; SSO = Sum of squared observations

In Table 9, the value of Q2 is greater than ‘0’; therefore, tested model has predictive relevance.

Table 9. Cross-Validity Redundancy Value.

Source: Primary data.

 

Mediation Analysis

If the variance accounted for (VAF) value ranges between 0.20 and 0.80, then there is partial mediation (Hair et al., 2009); if value is above 0.80, then there is full mediation and if value is below 0.20, then there is no mediation effect. In Table 10, VAF value is between 0.20 and 0.80; therefore, there is partial mediation effect of ‘intention to complain’.

Table 10. Mediation Effect Summary.

Source: Primary Data; Significance P >.05.*

 

The result summary in Table 11 shows that all the hypotheses have been accepted which means that all the independent variables affect the dependent variable.

Table 11. Result Summary.

Source: Primary Data.

*Significant at P <.05.

 

Multi Group Analysis

Age

The four age groups were considered, that is, 18–28 years, 29–39 years, 40–50 years and above 50 years. It was observed that the influence of sociocultural factors, dissonance level, perception of complaining, attitude toward complaining, personality and complaint behaviour differs significantly across four age groups. As compared to other age groups, sociocultural elements have a greater impact over elder consumers (over 50 years). Furthermore, it was found that young customers (18–28 years) experiences less dissonance than elder consumers (above 50 yrs). This means that aged consumers regret more, if the product does not meet their expectations. The late adulthood consumers (40–50 years) have a more positive perception towards complaining as compared to young consumers (18–28 years). This implies that young customers have less faith on company’s complaint system.

Table 12. Multi-Group Analysis Summary.

Source: Primary Data.

 

Marital Status

It was found that there is significant difference in the attitude towards complaining, learning towards complaining, personality, intention to complain and complaint behaviour across three categories of marital status (married, unmarried, separated). There was no significant difference between unmarried and married consumers in terms of attitude toward complaining, CCB, learning and intention to complain. Separated consumers have a negative attitude towards complaining, as well as a negative intention to complain and negative complaint behaviour.

Education

It was found that there is significant difference in all the factors across four categories of education (senior secondary, higher secondary, graduation, postgraduation). Consumer behaviour in the ‘Higher secondary’ category differed from that of the ‘postgraduate’ and ‘graduate’ categories. In the terms of complaint behaviour, graduate consumers are more risk-taking and confident than other categories. Graduates hold more positive attitude towards complaining as compared to other educational categories.

 

Figure 2. Factors Affecting Consumer Complaint Behaviour.

 

Occupation

It was found that the psychology of consumers differs across different occupation categories (service, business, student, homemaker, unemployed, retired). The divergence in attitude, learning, perception and motivation is greater among the homemakers, service class, unemployed and students. The service class consumers have a lower risk averse attitude than business person and unemployed consumers.

Monthly Family Income

Income groups were divided into four categories, that is, less than 10,000(< 10k), between 10,000 and 50,000 (10,001–50k), between 50,000 and 1 lakh (50,001–1L) and more than 1 lakh (>1). There is a significant difference in psychology, personality, sociocultural factors and complaint behaviour of lower income groups (< 10k and 10,001–50k) and higher income groups (50,001–1L and >1L). Lowest income group (< 10k) have risk averse personality, that is, they have fear of complaining directly to the company. Lowest income group is least motivated through monetary compensation for complaining directly to the company.

Gender

The males have positive attitude towards complaining and thereby greater intention to complain as compared to females. The level of dissonance is lower among female consumers as the level of learning is also low (as compared to male consumers). Male consumers have a courageous and risk-taking personality, due to which they are more inclined to make direct complaints to the company. The motivation to seek monetary compensation is higher among male consumers.

Findings

  • Customer dissatisfaction, cognitive dissonance, motivation and sociocultural factors have greater impact over complaint intention.
  • The factors like attitude, learning, perception, personality and trust have greater impact over CCB.
  • Similarly, a married and unmarried consumer is more interested in making complaints as compared to separated consumers. Graduate consumers have more risk taking and fearless personality than other categories in relation to complaining behaviour.
  • The influence of sociocultural factors, dissonance level, perception of complaining, attitude toward complaining, personality and complaint behaviour differs significantly across four age groups.

Implications

  • The study would help the electronic household industry in devising a proper strategy and complaint mechanism.
  • The findings of the research have contributed to the literature and would help academicians to base their research on this model.
  • The study has definitely contributed to consumerism. Higher level of learning about complaints may lead to higher complaining behaviour and a higher chance for company to make up their mistake.

Discussion

This article would help companies in formulating different strategies like- encouraging consumers to give true feedback, setting a good complaint management system, handling consumers (through better training of employees), reviewing competitors’ strategy and analysing issues related to different departments. Retention of consumers is possible through proper handling of complaints. The combination of issues can be discussed and related solutions can be planned in advance. For example, women generally avoid or feel shy in complaining, therefore companies can focus on encouraging women to come forward and complain.

The following model is found be fit and relevant:

Conclusion

  • Consumer dissatisfaction, cognitive dissonance, psychological factors, sociocultural factors, consumer’s personality and consumer’s trust over a company have major influence over the intention to make a complaint and take action against the company.
  • Intentions may or may not result in an action; thus, the gap between intention and action is affected by many factors like motivation, attitude and personality (Ajzen, 1985). In this study, the attitude and learning of consumer have been found to be more influential in relation to their complaint action.
  • The company can similarly assure and make consumers to trust their complaint management system. Encouraging consumers to complain can help company to improve its products so that successive iterations are better. For this, it is important to study target market attitude and expectations for building trust among consumers.
  • It is important for the marketers and complaint handler to understand and address consumers issues timely.

Limitations

There are many questions that are still unanswered and which can be taken up in the future research. The studied model may be applied in other industries to check any difference in results. There is a possibility that few more variables could have been incorporated. There is a need to understand the new challenges that businesses face while dealing with complaints.

Declaration of Conflicting Interests

The authors declared no potential conflicts of interest with respect to the research, authorship and/or publication of this article.

Funding

The authors received no financial support for the research, authorship and/or publication of this article.

ORCID iD

Heena Kashyap  https://orcid.org/0000-0002-9017-6629

References

Ahamed, A. J. (2022). The effect of demographic characteristics on considerations of future consequences and compulsive buying and their interlinks. International Journal of Business and Emerging Markets, 14(3), 279–295.

Ajzen, I. (1985). From intentions to actions: A theory of planned behavior. In J. Kuhl, & J. Beckmann (Eds.), Action Control (pp. 11–39). Springer.

Blodgett, J. G., Granbois, D. H., & Walters, R. G. (1993). The effects of perceived justice on complainants’ negative word-of-mouth behavior and repatronage intentions. Journal of Retailing, 69(4), 399–428.

Bodey, K., & Grace, D. (2007). Contrasting “complainers” with “non-complainers” on attitude toward complaining, propensity to complain, and key personality characteristics: A nomological look. Psychology & Marketing, 24(7), 579–594.

Bougie, R., Pieters, R., & Zeelenberg, M. (2003). Angry customers don’t come back, they get back: The experience and behavioral implications of anger and dissatisfaction in services. Journal of the Academy of Marketing Science, 31(4), 377–393.

Broadbridge, A., & Marshall, J. (1995). Consumer complaint behaviour: The case of electrical goods. International Journal of Retail & Distribution Management, 23(9), 8–18.

Butelli, S. (2007). Consumer complaint behavior (CCB): A literature review. Northumbria University.

Chan, S. G., Lee, A., & Wong, E. (2016). Phenomenological study of complaint behavior toward fashion chain stores: A case study in Hong Kong. Journal of Tourism & Hospitality, 5(6), 1–8.

Cheng, S., & Lam, T. (2008). The role of customer–seller relationship in the intention of the customer to complain: A study of Chinese restaurateurs. International Journal of Hospitality Management, 27(4), 552–562.

Chin, W. W. (1998). The partial least squares approach for structural equation modeling. Lawrence Erlbaum Associates.

Chaudhuri, A. (2006). Emotion and reason in consumer behavior. Routledge.

Cohen, J. (1988). Statistical power analysis for the behavioural sciences (2nd ed.). Lawrence Erlbaum Associates.

Doney, P. M., & Cannon, J. P. (1997). An examination of the nature of trust in buyer-seller relationships. Journal of Marketing, 61(2), 35–51.

Donoghue, S., & Klerk, H. M. (2009). The right to be heard and to be understood: A conceptual framework for consumer protection in emerging economies. International Journal of Consumer Studies, 33, 456–467.

Egbert, L, R., Kluender, M. M., Santmire, T. E., & Maybee, R. G. (1982). Demographic discontinuity: Social-psychological implications of rapid changes in the size of youth populations. Report prepared for George A. Miller Lecture series, University of Illinois at Champaign, Washington, DC.

Festinger, L. (1957). A theory of cognitive dissonance. Stanford University Press.

Fornell, C., & Larcker, D. F. (1981). Evaluating structural equation models with unobservable variables and measurement error. Journal of Marketing Research, 18(1), 39–50.

Garbarino, E., & Johnson, M. S. (1999). The different roles of satisfaction, trust and commitment in customer relationships. Journal of Marketing, 63(2), 70–87.

Gautam, S., Agarwal, S., & Kumar, U. (2021). Influence of sales representative characteristics on customer purchase behaviour. International Journal of Business and Emerging Markets, 89–106.

Goldberg, L. R. (1990). An alternative “description of personality”: The big-five factor structure. Journal of Personality and Social Psychology, 59(6), 1216–1229.

Gregoire, Y., Tripp, T. M., & Legoux, R. (2009). When customer love turns into lasting hate: The Effects of relationship strength and time on customer revenge and avoidance. Journal of Marketing, 73, 18–32.

Gummesson, E. (1995). Relationship marketing: Its role in the service economy. In W. J. Glynn, & J. G. Barnes (Eds.), Understanding services management: Integrating marketing organisational behaviour, operations and human resource management (pp. 244–268).Wiley.

Hair, J. F., Black, W. C., Babin, B. J., & Anderson, R. E. (2009). Multivariate data analysis (7th ed.). Pearson.

Hair, J. F., Hult, G. T., Ringle, C., & Sarstedt, M. (2016). A primer on partial least squares structural equation modelling (PLS-SEM) (2nd ed.). Sage Publications.

Heller, D., Watson, D., & Hies, R. (2003). The role of person versus situation in life satisfaction: A critical examination. Psychological Bulletin, 130(4), 574–600.

Heung, V. C., & Lam, T. (2003). Customer complaint behaviour towards hotel restaurant services. International Journal of Contemporary Hospitality Management, 15(5), 283–289.

Howard, J. A., & Sheth, J. N. (1969). The theory of buyer behavior.Wiley.

Hoyer, W. D., & Maclnnis, D. J. (2008). Consumer behaviour. Cengage Learning.

Jacoby, J., & Jaccard, J. J. (1981). The sources, meaning, and validity of consumer complaint behavior: A psychological analysis. Journal of Retailing, 57(3), 4–24.

Kim, C. J., Christiaans, H. C., & Eijk, D. V. (2007). Soft problems in using consumer electronic products. https://api.semanticscholar.org/CorpusID:51961909

Kim, D. W., Lee, S., & Li, W. (2020). Factors influencing continued use intentions in mobile shopping: The case of South Korea. International Journal of Business and Emerging Markets, 12(1), 66–93.

Lee, J., & Ferrer, H. S. (1999). An empirical analysis of elderly consumers’ complaining behavior. Family and Consumer Sciences Research Journal, 27(3), 341–371.

Maslow, A. H. (1943). A theory of human motivation. Psychological Review, 50(4), 370–396.

Mattila, A. S., & Wirtz, J. (2004). Consumer complaining to firms: The determinants of channel choice. Journal of Services Marketing, 18(2), 147–155.

Maxham, G. J., & Netemeyer, R. G. (2002). Modeling customer perceptions of complaint handling over time: The effects of perceived justice on satisfaction and intent. Journal of Retailing, 78, 239–252.

Misra, S., & Chadah, S. (2012). Consumer protection in India: Issues and concerns. Centre for Consumer Studies, Indian Institute of Public Administration.

Moschis, G. P., & Churchill, G. A. (1978). Consumer socialization: A theoretical and empirical analysis. Journal of Marketing Research, 15(4), 599–609.

Mowen, J. C. (1993). Consumer behaviour. Macmillan Publishing Company.

Nimako, S. G., & Mensah, A. F. (2012). Motivation for customer complaining and non-complaining behaviour towards mobile telecommunication services. Asian Journal of Business Management, 4(3), 310–320.

Oliver, R. L. (1993). Cognitive, affective and attribute bases of the satisfaction response. Journal of Consumer Research, 20(3), 418–430.

Prasetyo, A., Hartoyo, & Tinaprila, N. (2016). Behavior analysis of consumer complaint. Indonesian Journal of Business and Entrepreneurship, 2(2), 101–111.

Reynolds, K. L., & Harris, L. C. (2006). Deviant customer behavior: An exploration of frontline employee tactics. Journal of Marketing Theory and Practice, 14(2), 95–111.

Richins, M. L. (1980). Consumer perceptions of costs and benefits associated with complaining. In H. K. Hunt, & R. L. Day (Eds.), 4th Annual Conference on Consumer Satisfaction, Dissatisfaction and Complaining Behavior (pp. 50–53). Indiana University Press.

Richins, M. L. (1997). Measuring emotions in the consumption experience. Journal of Consumer Research, 24, 127–146.

Richins, M. L., & Verhage, B. J. (1985). Cross-cultural differences in consumer attitudes and their implications for complaint management. International Journal of Research in Marketing, 2, 197–206.

Ringle, C. M., Wende, S., & Will, A. (2005). SmartPLS 2.0.M3. Hamburg. Retrieved from http://www.smartpls.com

Roschk, H., Muller, J., & Gelbrich, K. (2013). Age matters: How developmental stages of adulthood affect customer reaction to complaint handling efforts. Journal of Retailing and Consumer Services, 20, 154–164.

Sama, R., & Trivedi, J. P. (2019). Factors affecting consumers’ loyalty towards halal cosmetics: An emerging market perspective. International Journal of Business and Emerging Markets, 11(3), 254–273.

Schiffman, L. G., Kanuk, Ramesh, & Wisenblit. (2010). Consumer behavior (10th ed.). Prentice Hall.

Simon, F. (2013). The influence of empathy in complaint handling: Evidence of gratitudinal and transactional routes to loyalty. Journal of Retailing and Consumer Services, 20, 599–608.

Singhal, S. (19 July 2018). Received bad service? Here’s what you can do instead of walking away! Retrieved from: https://www.thebetterindia.com/151152/consumer-court-service-complaint/

Singh, J. (1989). Determinants of consumers’ decisions to seek third party redress: An empirical study of dissatisfied patients. The Journal of Consumer Affairs, 23(2), 329–363.

Singh, J. (1990). A typology of consumer dissatisfaction response styles. Journal of Retailing, 66(1), 57–99.

Singh, J., & Wilkes, R. E. (1996). When consumers complain: A path analysis of the key antecedents of consumer complaint response estimates. Journal of the Academy of Marketing Science, 24(4), 350–365.

Solomon, M. R. (2008). The truth about what customers want (3rd ed.). Pearson.

Stephan, W. G., Stephan, C. W., & Vargas, M. C. (1996). Emotional expression in Costa Rica and the United States. Journal of Cross-Cultural Psychology, 27(2), 147–160.

Tronvoll, B. (2007). Complainer characteristics when exit is closed. International Journal of Service Industry Management, 18(1), 25–51.

Ursic, M. L. (1985). A Model of the consumer decision to seek legal redress. The Journal of Consumer Affairs, 19(1), 20–36.

Voorhees, C. M., & Brady, M. K. (2005). A service perspective on the drivers of complaint intentions. Journal of Service Research, 8(2), 192–204.

Voorhees, C. M., Brady, M. K., & Horowitz, D. M. (2006). A Voice from the silent masses: An exploratory and comparative analysis of noncomplainers. Journal of the Academy of Marketing Science, 34(4), 514–527.

Wong, K. K.-K. (2013). Partial least squares structural equation modeling (PLS-SEM) techniques using SmartPLS. Marketing Bulletin, 24, 1–32.

Zhao, W., & Othman, M. N. (2010). The influence of knowledge of consumer protection and perception of marketing factors on consumer complaint behaviour. OIDA International Journal of Sustainable Development, 1(9), 27–35.


Make a Submission Order a Print Copy